《农药登记资料要求》于2017年11月1日起实施,作为新增且必要的农药风险评估尤为重要。农药风险评估包括四类:抗性风险评估、环境风险评估、健康风险评估、膳食风险评估。本文分析汇总了四类风险评估的定义、资料要求、登记要求及重点关注产品......
抗性风险评估
定义:因有害生物群体产生抗药性而导致对农业生产产生不良后果的可能性进行评估。
资料要求:化学农药的新农药、涉及新防治对象的老产品需要提供。登记小宗作物减免。清单式管理,具体有《抗性风险评估靶标害虫清单》《抗性风险评估靶标病原菌清单》《抗性风险评估除草剂清单》。
登记要求:对中、高等抗性风险的产品,需在产品标签标注抗性风险管理措施。
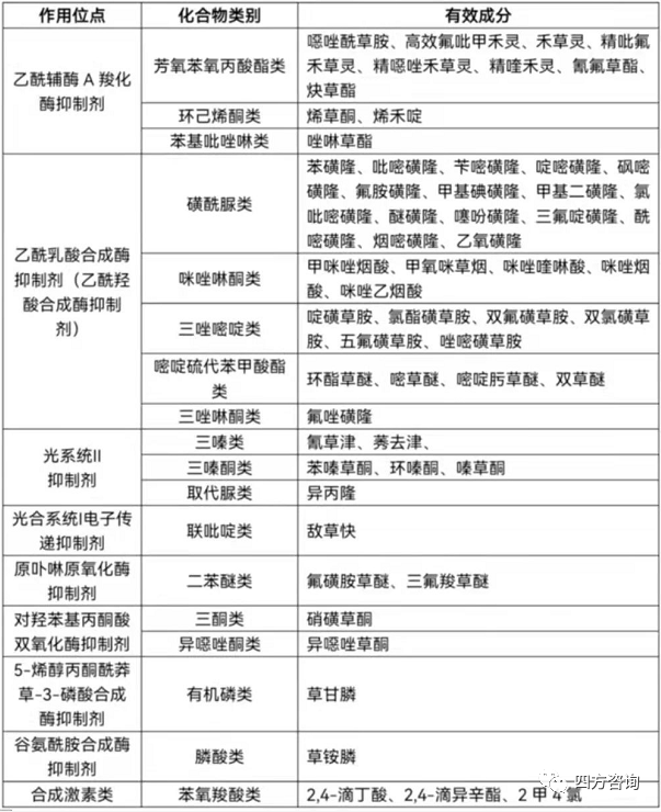
重点关注产品:《抗性风险评估除草剂清单》中的有效成分。


注:列入清单的代表性除草剂为抗性风险较高及国内外有抗性报道的已登记除草剂
环境风险评估
定义:系统地采用科学技术及信息,在特定条件下,就农药使用对生态环境产生不良效应的潜在风险和程度进行科学评估。
资料要求:化学农药制剂新农药、新使用范围、新使用方法需要提供;新剂型、新含量、新混配与本企业已登记产品相比风险提高的需提供;扩大使用范围,新使用范围、新使用方法需要提供;使用方法变更有可能增加风险的需提供;增加使用剂量需提供。
登记要求:产品涉及新有效成分、新使用范围、新使用方法对鸟类、蜜蜂、水生态系统、土壤生物、地下水等初级风险不可接受的,不予批准或提供相应的高级阶段试验资料。
重点关注产品:醚菊酯、氟虫腈、阿维菌素、甲维盐、多杀霉素、乙基多杀菌素、溴氰虫酰胺、四唑虫酰胺、茚虫威、虫螨腈、唑虫酰胺、拟除虫菊酯类、有机磷、氨基甲酸酯、新烟碱类等对蜜蜂高毒;阿维菌素、甲维盐、辛硫磷、克百威、丙硫克百威、丁硫克百威、丙溴磷、氟虫腈、虫螨腈、茚虫威、三唑磷、吡虫啉、毒死蜱等对鸟类高毒;阿维菌素、甲维盐、氟虫腈、辛硫磷、克百威、三唑磷、毒死蜱、虱螨脲、虫螨腈、醚菊酯、杀虫双、双酰胺类杀虫剂、拟除虫菊酯类、甲氧基丙烯酸酯类等对水生生物高毒,以上登记产品若涉及新防治范围,则不予批准。
农药施用人员健康风险评估
定义:对配药和施药人员因接触农药产生的不良健康效应的概率和严重程度进行的定性或定量评估。
资料要求:化学农药制剂除相似产品(适用范围和使用方法相同)、相同产品(适用范围和使用方法相同)及登记到小宗作物的产品,其余登记类型均需提供。
登记要求:农药施用人员初级健康风险评估不可接受的,不予批准或提供相应的高级阶段试验资料。
重点关注产品:新农药、致突变、繁殖和发育毒性、致癌性、神经毒性等特别毒性效应。
膳食风险评估
定义:在残留试验基础上,根据我国居民膳食消费量,估算农药的膳食摄入量(长期)。
资料要求:化学农药制剂除相似产品(适用范围和使用方法相同)、相同产品(适用范围和使用方法相同)及登记到小宗作物的产品,其余登记类型均需提供。
登记要求:膳食风险评估不可接受,不予批准。
重点关注产品:高残留、残留物毒性较高的有效成分。
综上,农药风险评估结果直接影响农药产品登记的可行性。目前仅抗性风险评估结果不作为登记否决条件,其余三类风险评估结果不可接受,登记不予批准,因此建议“四新”(新农药、新混配、新防治范围、新使用方法)类产品登记之前,应先进行风险评估。